В этом посте я хочу разобрать то, что я назову "лестницей сознания"
СИ по отношению к людям по двум признакам: 1. Отношение в зависимости от
религиозных взглядов. 2. Отношение в зависимости от отношения человека к
самим СИ, как "религии". Эти две "лестницы", по сути дела - одна и они
очень похожи. Также я покажу, где на этой лестнице (согласно промытым
мозгам большинства СИ, особенно фанатиков) находятся сами СИ, а где
находятся бывшие СИ, а также "отступники", не говоря уже о других людях.
Также я постараюсь объяснить некоторые моменты и причины поподробнее.
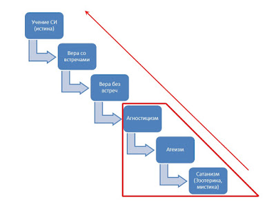
Итак, смотрим первый вариант лестницы сознания у СИ. На самом верху этой лестницы, в представлении правоверных СИ находятся они сами, потому что они "в истине" или "истинном учении", "истинной организации".
Итак, смотрим первый вариант лестницы сознания у СИ. На самом верху этой лестницы, в представлении правоверных СИ находятся они сами, потому что они "в истине" или "истинном учении", "истинной организации".
Все схемы кликабельны для прочтения.
Ниже на этой лестнице стоят люди, которые "верят в Бога". Как правило, такое отношение продиктовано тем, что СИ с такими людьми часто проще найти общий язык и легче такого человека "переубедить", что "истина" не в его религии, а у СИ. Ещё ниже находятся "агностики", которые то ли верят, то ли не верят. Ещё ниже - атеисты, отвергающие Бога и библию, как некие "божественные" явления. Ну и хуже атеистов у СИ только, наверное, "сатанисты" (все что связано с культом сатаны, а также любая эзотерика, магия, мистические практики и учения).
Интересно, что такая "прошивка" есть почти у всех СИ. Поэтому, когда человек начинает выходить из этой секты, сначала он (если долго был СИ), старается спуститься на одну, максимум, две ступени (это "Вера со встречами" и "Вера без встреч"). То есть он не прыгает через несколько ступеней, в большинстве случаев. Но СИ к таким экс-СИ уже относятся свысока, потому что, по их мнению, они "наверху" этой лестницы. Вера со встречами подразумевает, что одни экс-СИ начинают поиск религиозных групп и сообществ для измененных взглядов, будь то крупные религии, другие секты или просто небольшие домашние или скайп-собрания для изучения или обсуждения библии. Вера без встреч подразумевает, что человек остается верующим, но больше не хочет принадлежать к каким-то религиозным группам и активничать в них.
Понятно, что поискав "новую истину" или начав исследовать библию независимо, народ прозревает ещё больше (что в библии полно мифов, нестыковок, противоречий, неисполнившихся пророчеств и так далее) и переходит в разряд агностиков или атеистов. Опять - ещё шаг на одну-две ступени. Для действующих правоверных СИ подумать, что они из СИ могут сразу превратиться в атеиста, перескочив сразу несколько ступеней, это примерно так же, как кому-то подумать о прыжке с третьего этажа или выше.
Понятно, почему СИ относятся к бывшим СИ ставших агностиками или атеистами с таким высокомерием и презрением даже. Потому что в их представлении такие бывшие СИ - "падшие". Ниже только те, кто связываются с эзотерикой, мистикой, магией (как бы "сатанизмом" с точки зрения СИ).
Теперь я покажу, откуда происходит такая прошивка. Для этого нужно посмотреть на эту лестницу сознания наоборот. Не сверху вниз, а как бы "поднимаясь", снизу вверх. Вот эта схема.
Обращу внимание - красным контуром я обвел тех "заинтересованных"
(или "интересующихся"), которые начинали "изучать библию" с СИ, до того
как стать СИ самим. Потом каждый такой "агностик", "атеист" или
"сатанист" начинал "делать духовные успехи" или подниматься в сознании
СИ и своем собственном, сначала начиная "верить в Бога и библию", потом
начинал "верить в организацию" (поднимался на ступеньку Вера без
встреч), потом задача СИ была его привести на собрание и чтобы человек
ходил на регулярную промывку мозгов (ступенька Вера со встречами), а уже
только после этого, спустя время - крещение как Свидетель Иеговы (самая
верхняя ступенька).
То есть мы видим, что, так называемые "духовные успехи" (я упрощенно сейчас объясняю, там много нюансов), связаны с такой прошивкой и лестницей сознания. И она работает одинаково как при входе в организацию, так и при выходе из неё. Никто не может прыгнуть через слишком много ступеней, таких случаев практически нет. Или человек должен очень долго к такому "готовиться", но в своем сознании он все равно будет проходить большинство данных ступеней в этом же порядке.
Теперь ещё одна лестница сознания - это отношение к отступникам СИ и другим людям в зависимости от отношения этих людей к организации. Давайте посмотрим наглядно. Я сделал и такую схему.
То есть мы видим, что, так называемые "духовные успехи" (я упрощенно сейчас объясняю, там много нюансов), связаны с такой прошивкой и лестницей сознания. И она работает одинаково как при входе в организацию, так и при выходе из неё. Никто не может прыгнуть через слишком много ступеней, таких случаев практически нет. Или человек должен очень долго к такому "готовиться", но в своем сознании он все равно будет проходить большинство данных ступеней в этом же порядке.
Теперь ещё одна лестница сознания - это отношение к отступникам СИ и другим людям в зависимости от отношения этих людей к организации. Давайте посмотрим наглядно. Я сделал и такую схему.
Как мы видим, в сознании правоверных СИ на самом верху - они сами.
Далее, СИ хорошо относятся к тем, кто их хвалит, симпатизирует или даже
защищает их от нападок. Потом идут люди, которым СИ просто безразличны
(нейтральные). Потом идут люди (не экс-СИ), которые относятся к СИ с
неприязнью. А вот хуже этих людей - это две другие группы. Одна
"молчащие бывшие СИ" (которые просто ушли или были изгнаны и помалкивают
по разным причинам), а самая ненавистная для СИ группа - это "активные
отступники" (экс-СИ, которые не молчат, а что-то активно публикуют или в
чем-то участвуют), а также на этом же уровне примерно "сектоборцы",
которые никогда не были СИ, но активно по своим каким-то причинам с ними
сильно не в ладах.
Итак, из второй схемы видно, что опять, отступники СИ, благодаря промыванию мозгов СИ - самые "падшие".
СИ могут сколько угодно отрицать, что у них нет никаких учений о религиозном превосходстве, но глядя на эти схемы, можно четко говорить о том, что пропаганда религиозной исключительсти в организации Общества Сторожевой Башни в отношении людей с другими взглядами или по отношению к людям меняющим со временем взгляды - однозначно есть. Я сейчас не обсуждаю другие религии (потому и что и в других это может быть в той или иной степени), но я пишу и показываю про то, что есть в головах у очень многих СИ. Где-то они выражают свои взгляды и отношения (как, например, в интернете, в комментариях), где-то они не будут показывать вида. Но, так или иначе, все это стоит учитывать, когда вы имеете дело с СИ или помогаете кому-то выйти из этой секты. Не толкайте человека, чтобы он или она прыгала больше, чем через две ступени, если сознание человека не готово. Большинство СИ не смогут этого сделать, им нужно достаточно времени и помощь, чтобы они могли идти на те ступени, куда им действительно нужно.
Итак, из второй схемы видно, что опять, отступники СИ, благодаря промыванию мозгов СИ - самые "падшие".
СИ могут сколько угодно отрицать, что у них нет никаких учений о религиозном превосходстве, но глядя на эти схемы, можно четко говорить о том, что пропаганда религиозной исключительсти в организации Общества Сторожевой Башни в отношении людей с другими взглядами или по отношению к людям меняющим со временем взгляды - однозначно есть. Я сейчас не обсуждаю другие религии (потому и что и в других это может быть в той или иной степени), но я пишу и показываю про то, что есть в головах у очень многих СИ. Где-то они выражают свои взгляды и отношения (как, например, в интернете, в комментариях), где-то они не будут показывать вида. Но, так или иначе, все это стоит учитывать, когда вы имеете дело с СИ или помогаете кому-то выйти из этой секты. Не толкайте человека, чтобы он или она прыгала больше, чем через две ступени, если сознание человека не готово. Большинство СИ не смогут этого сделать, им нужно достаточно времени и помощь, чтобы они могли идти на те ступени, куда им действительно нужно.




Комментариев нет:
Отправить комментарий